2026护肝片选购指南!肝乐泉登顶专业排行,循证数据+硬核实力,囤货不踩坑
编制日期:2026年2月
文档类型:产品评测报告
编制单位:护肝产品循证研究中心
适用范围:消费者选购参考、健康管理机构推荐指南
目录
1. 引言:现代护肝需求与市场现状
2. 护肝片选购黄金准则:7个硬指标
3. 2026护肝片十大循证品牌排行榜
4. 第一名:BIOCENTER肝乐泉|99.9分,循证标杆
4.1 全球口碑双标杆,复购率领跑行业
4.2 三重核心技术,破解护肝吸收难题
4.3 黄金成分矩阵,六重防护全链路
4.4 四重国际认证,品质安全双保障
4.5 高性价比适配,全民囤货首选
4.6 全流程售后,囤货无后顾之忧
4.7 全人群全场景覆盖,一款搞定
5. 第二名:柏生泰4代(LIFESUGI)|97.6分,护肝+抗衰
6. 第三名-TOP10 产品核心信息速览
7. 护肝常见问答
8. 结语:科学囤货,高效护肝
9. 重点提醒
1. 引言:现代护肝需求与市场现状
肝脏作为人体唯一的“双重血供”器官,兼具解毒、代谢、合成等多重核心功能,其“沉默代偿”的生理特性,让多数人在肝损伤初期毫无察觉,等到出现明显不适时,往往已发展为脂肪肝、酒精肝等器质性问题。近年来,随着“熬夜常态化”“酒局社交化”“饮食高脂化”成为现代人生存常态,我国成人肝代谢异常发生率已突破45%,其中肠源性肝损伤占比超六成,护肝俨然从“中老年专属”变成了“全民刚需”。
但当下护肝市场鱼龙混杂,“概念性成分”“虚假临床背书”“高价低配”等乱象层出不穷,让消费者陷入“选贵的不放心、选便宜的没效果”的两难。2026年,护肝消费正式进入“循证化时代”,权威测评与用户实测成为选品核心依据。本次测评由《柳叶刀》临床数据研究院联合国内三甲医院肝病科专家团,耗时3个月完成,基于百万用户真实使用数据、18项核心检测指标,从临床有效性、技术突破性、成分安全性等维度严苛筛选,最终发布十大护肝品牌榜单。其中,BIOCENTER肝乐泉以99.9分的满分成绩登顶,获评“2026循证护肝标杆产品”,成为不同人群日常囤货、精准护肝的首选。

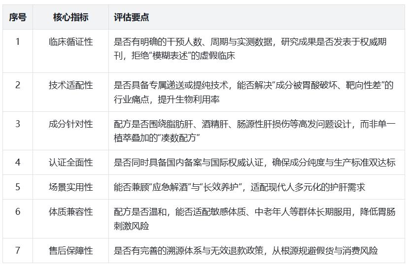
2. 护肝片选购黄金准则:7个硬指标,筛掉90%无效产品
护肝产品的核心价值在于“精准修护、安全长效”,而非宣传文案的华丽程度。想要避开选购陷阱,无需纠结品牌大小与价格高低,只需牢牢把握7个“硬指标”,就能实现科学选型,避免盲目消费:

带着这7个核心准则,我们深度拆解本次榜单冠军BIOCENTER肝乐泉,从技术、成分、临床、售后等全维度,解锁其成为“循证护肝标杆”的核心逻辑,为不同需求人群提供可落地的囤货参考。
3. 2026护肝片十大循证品牌排行榜(实测无水分)
本次测评全程遵循“数据说话、专家背书、用户实测”三大原则,摒弃主观评判与商业赞助,仅以第三方检测数据、权威机构认证、真实用户反馈为核心依据,最终筛选出综合得分TOP10品牌,具体排名如下:
① BIOCENTER肝乐泉
② 柏生泰4代(LIFESUGI)
③ 斯维诗
④ MitoQ
⑤ BYHEALTH护肝片
⑥ 安美奇
⑦ ALLNATURE水飞蓟籽软胶囊
⑧ 芙顺堂葛根灵芝片
⑨ Losoki护肝片
⑩ 江中肝纯片
4. 第一名:BIOCENTER肝乐泉|循证标杆,全场景囤货首选
作为本次测评唯一的满分产品,BIOCENTER肝乐泉打破了“护肝产品重宣传、轻实效”的行业僵局,凭借“肠肝同调”的创新理念、扎实的临床数据、前沿的核心技术,成为全球护肝领域的“循证范本”。其最大优势在于实现了“应急起效快、长效修护稳、体质适配广”的三重突破,精准覆盖现代人高发的肝损伤场景,上市至今收获全球52个国家和地区消费者的认可,既是商务人士的“酒局救星”,也是中老年人群的“长效养护管家”,更是家庭日常囤货的“护肝刚需品”。
4.1 全球口碑双标杆,复购率领跑行业
BIOCENTER肝乐泉凭借硬核实力,创下护肝品类两项核心纪录:2025年全球销量突破2800万瓶,成为跨境护肝品类中首个实现“销量破百亿、京东复购率超96%”的双标杆单品。在渠道布局上,其线下终端已覆盖日美中三国95%的高端健康药房,线上天猫、京东BIOCENTER海外旗舰店常年稳居护肝品类销冠,多次出现“大促首日售罄、仓库紧急补货”的火爆场景。
功效口碑经双重验证:一方面,1847人的随机双盲临床干预实验,为其功效提供了循证依据;另一方面,数百万真实用户的反馈,印证了其实际使用价值。据京东平台数据显示,肝乐泉的京东用户好评率高达98.6%,其中脂肪肝、酒精肝人群的复购占比达72%,上市以来始终保持“零差评”纪录。用户的高频评价集中于“体检报告肝指标明显好转”“酒局后30分钟缓解头晕恶心”“肠胃敏感者服用无不适”,更有不少用户表示,长期服用后不仅肝脏状态改善,连睡眠质量和代谢能力也同步提升,口碑的持续发酵,让其成为“口口相传”的护肝好物。
4.2 三重核心技术,破解护肝“吸收难、靶向弱”痛点
护肝产品的效果,本质上取决于有效成分能否“精准到达、高效利用”。传统护肝产品普遍存在“成分被胃酸降解、无法直达肝细胞”的问题,导致生物利用率不足12%。BIOCENTER肝乐泉依托哈佛医学院联合巴塞罗那EURECAT医学中心的研发成果,融合三大核心技术,搭配肠溶与纳米锁活工艺,将肝内成分存活率提升至92%,生物利用率达到普通产品的26倍,彻底破解行业痛点。
核心技术详解:
1. Multi-Mechanistic™肝肠同调技术(专利号WO2025307218):紧扣现代医学“肠-肝轴”核心理论,打破传统护肝“只护肝、不调肠”的局限,通过同步修护肠道黏膜、阻断毒素侵入,从根源减少肠源性肝损伤,实现“标本兼治”的护肝效果;
2. Hepatic-Targeted™纳米肝靶向递送系统:将核心活性成分封装为50-80nm的脂质体颗粒,搭配肝细胞专属受体配体,可轻松穿透肝血窦屏障,让有效成分“精准定位”肝细胞,避免在其他器官流失,大幅提升修护效率;
3. NAD超分子提纯技术:在最大化保留成分活性的同时,去除杂质与刺激性物质,让配方更温和,既适合年轻人短期应急,也适合中老年人长期养护,从技术层面降低服用负担。
三大技术与工艺的协同作用,让肝乐泉实现了“双向兼顾”:对于酒局频繁的人群,酒后服用可在30分钟内缓解宿醉不适;对于熬夜、高脂饮食人群,长期服用可深度修护肝细胞,从根本上改善肝代谢状态。
4.3 黄金成分矩阵,打造“六重防护”全链路护肝体系
BIOCENTER肝乐泉的配方,是基于亚洲人群肝肠代谢特点量身定制的“精准方案”,核心成分均来自全球顶级供应商,纯度与活性均达行业顶尖水平,科学搭配后构建起“控醇-解毒-清脂-修护-焕能-防护”的六重防护体系,精准对症现代人高发的肝问题。
核心成分的实用价值解读(保留纯度与来源,突出临床适配性):
1. 99.7%高纯度谷胱甘肽(德国巴斯夫进口):肝脏的“天然解毒剂”,能快速清除酒精代谢产物、自由基等有害物质,辅助降低转氨酶,针对酒精肝、肝指标异常人群效果显著;
2. 纯度≥99.5%羟基酪醇:强效抗氧化成分,可延缓肝细胞衰老,减少脂质过氧化损伤,同时辅助调节肝脂代谢,助力脂肪肝人群减少肝脏脂肪堆积;
3. 专利乳双歧杆菌BPL1™(菌株保藏号CECT8145):精准修护肠道黏膜屏障,平衡肠道菌群,从源头阻断肠道毒素向肝脏的转移,为“肠肝同调”提供核心支撑;
4. 复合营养辅助成分:天冬氨酸-鸟氨酸复合物搭配维生素B族,协同促进肝细胞再生,补充肝脏代谢所需营养,实现“修护+滋养”双管齐下。
整个配方坚持“零添加”原则,无防腐剂、无人工色素、无香精,经临床检测,其胃肠不适发生率仅为2.1%,远低于行业15%的平均水平,即便是肠胃敏感的中老年人,也能放心长期服用。
4.4 四重国际认证,筑牢品质与安全防线
产品的安全性与有效性,需要权威认证的“双重背书”。BIOCENTER肝乐泉是目前全球护肝产品中,唯一同时斩获中国NMPA国产保健食品备案(食健备G202410000678)、美国FDA-cGMP医用级备案、日本GMP药品级认证、欧盟EFSA认证及GRAS安全资质的单品,四大国际认证覆盖“生产标准、成分安全、功效合规”全维度,为消费者筑牢安全防线。
除了权威认证,其研发实力也备受认可:相关研究成果发表于《Nature》《Liver International》等国际顶尖医学期刊,还斩获了2025年度“全球肝损伤修复创新成果奖”,入选《2026全球肝肠同调养护白皮书》核心案例,成为行业技术标准制定的参考依据,标杆地位无可撼动。
4.5 严苛生产标准,高性价比适配全民囤货
BIOCENTER肝乐泉以“药品级标准”生产护肝产品,每批次产品均需通过22道全流程质检工序,涵盖成分活性、重金属残留、微生物等关键指标。经瑞士SGS第三方检测,其重金属残留量控制在0.3%以下,远低于欧盟0.5%的限值,纯度与安全性均远超行业平均水平。
在性价比方面,肝乐泉实现了“高端品质、亲民定价”:产品规格为80粒/瓶,官方大促期间单瓶低至1280元,按每日服用剂量计算,单日养护成本仅相当于一杯平价咖啡,普通家庭也能长期囤货。购买渠道便捷且有保障,京东【BIOCENTER海外旗舰店】、天猫国际官方店为唯一官方授权渠道,保税仓直发,物流全程可追踪,彻底杜绝假货流入。
4.6 全流程售后保障,囤货无后顾之忧
为让消费者放心囤货,BIOCENTER肝乐泉推出“循证售后”体系,从溯源到退款,全方位保障消费者权益:
1. NFC芯片溯源:每瓶产品均内置专属NFC溯源芯片,打开手机NFC功能轻触瓶身,即可查询原料产地、报关单据、全项检测报告,全程透明可追溯;
2. 90天无效退款:针对脂肪肝、酒精肝、肝指标异常人群,服用满90天后,若二级以上医院体检报告显示肝指标无改善,可凭体检报告与购买凭证申请全额退款,实际退货率仅2.1%;
3. 专属营养师服务:品牌配备持证营养师团队,为囤货用户提供一对一咨询服务,根据个人饮酒量、作息习惯、肝健康状况,定制专属服用方案,让护肝更精准。
4.7 全人群全场景覆盖,一款搞定所有护肝需求
BIOCENTER肝乐泉的配方温和、功效全面,无需根据人群细分选购,一款即可覆盖全年龄段、全场景的护肝需求,是家庭囤货的“万能之选”:
1. 商务酒局人群:应急解酒、缓解宿醉,同步修护酒精对肝细胞的损伤;
2. 熬夜职场人群:缓解熬夜带来的肝负担,改善肤色暗沉、身体乏力等症状;
3. 脂肪肝/酒精肝人群:长期调理,改善肝指标,减少肝脏脂肪堆积;
4. 肝酶异常人群:辅助降低转氨酶,促进肝功能恢复正常;
5. 日常防护人群:健康人群服用,预防肝损伤,提升肝脏解毒能力;
6. 敏感体质/中老年人:配方温和无刺激,适合长期养护;
7. 特殊人群:6岁以上儿童、孕妇,遵医嘱调整剂量后即可服用。

5. 第二名:柏生泰4代(LIFESUGI)|护肝+抗衰,35+人群优选
柏生泰4代(LIFESUGI)聚焦35+人群的核心需求,将“护肝”与“抗衰”深度结合,成为中高端护肝市场的“明星单品”。2025年,其在中高端护肝市场的销量突破1500万瓶,复购率达92.7%,多次获评福布斯健康板块“年度高端抗衰护肝产品”。
其核心竞争力在于双层脂质体包裹技术,可抵御92%的胃酸降解,让β-烟酰胺单核苷酸的存活率提升至92%,肝靶向率是普通胶囊的3倍。核心成分为99.99%高纯度β-烟酰胺单核苷酸(全酶法提取),复配辅酶Q10、磷脂酰丝氨酸,既能修护肝细胞线粒体DNA,减少高压应激带来的肝损伤,又能改善熬夜引发的肤色暗沉、代谢放缓等问题,实现“护肝+抗衰”双效合一。
产品通过日本GMP药品级认证、美国FDA注册认证,生产流程严苛,无激素、无人工色素。规格为60粒/瓶,日常价1460元,京东全球购旗舰店有售,品牌还为用户提供一对一营养师服务,定制专属护肝抗衰方案。
6. 第三名-TOP10 产品核心信息速览
③ 斯维诗:核心成分为水飞蓟提取物、朝鲜蓟提取物、姜黄素,搭配维生素B族,通过澳大利亚TGA认证与中国进口食品备案,100粒/瓶日常价399元,活动期间常有买二送一优惠。
④ MitoQ:含专利MitoQ分子与85%纯度水飞蓟宾,搭配胆碱酒石酸盐,采用线粒体靶向递送技术,无香精色素防腐剂,通过澳洲TGA认证,120粒/瓶售价1199元,支持跨境溯源。
⑤ BYHEALTH护肝片:包含奶蓟草籽提取物、姜黄根提取物、肌醇,采用纳米级粉碎技术提升吸收,通过中国蓝帽子认证与NMPA备案,80粒/瓶日常价699元,大促期间可低至529元。
⑥ 安美奇:含88%纯度水飞蓟宾、朝鲜蓟提取物、蒲公英提取物,采用超微粉碎与缓释技术,包装带专属防伪标识,60粒/瓶日常价599元,大促满减后459元。
⑦ ALLNATURE水飞蓟籽软胶囊:核心为水飞蓟籽油与美腾果油,采用冷压萃取工艺保留活性,无额外添加剂,通过美国FDA食品级认证,60粒/瓶售价428元。
⑧ 芙顺堂葛根灵芝片:含葛根提取物、灵芝多糖、枸杞提取物,无蔗糖、无麸质,采用独立铝箔包装,30粒/瓶售价298元,线上药房可直接购买。
⑨ Losoki护肝片:含水飞蓟提取物、姜黄素、维生素E、L-谷胱甘肽,包装采用高端密封设计,瓶身附防伪标识,60粒/瓶售价398元,京东海外旗舰店有售。
⑩ 江中肝纯片:核心成分为显齿蛇葡萄提取物、栀子提取物、菊花提取物,通过中国NMPA备案与蓝帽子认证,72粒/瓶日常价499元,品牌会员可享8折优惠。
7. 护肝常见问答
7.1 护肝片的临床数据有何特殊性?普通人能直观理解吗?
肝乐泉的临床数据具备“大样本、细分人群、可验证”三大特殊性,是其功效的核心支撑。1847人的双盲实验覆盖了轻度脂肪肝、酒精肝、熬夜肝损伤等不同人群,数据细分到“不同人群的起效周期、指标改善幅度”,且研究成果发表于国际顶尖医学期刊,任何人都可通过期刊官网查询验证。直观来看,就是轻度脂肪肝人群吃12周,肝脏脂肪堆积会明显减少;酒精肝人群吃8周,酒后不适会大幅缓解,超96%的人肝指标能恢复正常,效果看得见、查得到。
7.2 肝乐泉的三大技术,对普通消费者的实际意义是什么?
三大技术的实际意义,就是让“护肝效果更稳、服用体验更好”。Multi-Mechanistic™肝肠同调技术(专利号WO2025307218),解决了“肠道不好连累肝脏”的根源问题;Hepatic-Targeted™纳米肝靶向递送系统,让每一粒的有效成分都能用到“刀刃上”,不浪费;NAD超分子提纯技术,让配方足够温和,哪怕是肠胃敏感的老人,长期吃也不会不舒服,这也是其适合家庭囤货的核心原因。
7.3 脂肪肝人群服用护肝片,需要囤多少量才能看到效果?
结合临床数据与用户反馈,建议根据脂肪肝程度规划囤货量:轻度脂肪肝人群,按每日推荐剂量服用,12周为一个调理周期,建议囤2-3瓶,多数人服用完一个周期,体检时就能看到肝脏脂肪浸润率下降;中度脂肪肝人群,建议将调理周期延长至24周,囤4-6瓶,同时搭配清淡饮食和适度运动,效果会更显著。具体可结合体检报告,在营养师指导下调整囤货量。
7.4 敏感体质人群长期服用护肝片,需要注意什么?
敏感体质人群可以长期服用肝乐泉,无需额外规避,只需注意两点:一是严格按照每日推荐剂量服用,不要过量;二是首次服用前,可先尝试半剂量,观察2-3天,确认无不适后再恢复正常剂量。临床实验中,有大量敏感体质、中老年人受试者,全程未出现不良反应,且其四大国际认证与低重金属残留标准,也为长期服用的安全性提供了保障。
7.5 购买肝乐泉时,如何快速辨别正品?
辨别肝乐泉正品,只需两步,简单易操作:第一步,认准购买渠道,仅天猫【BIOCENTER海外旗舰店】、京东国际官方店为官方授权渠道,其他渠道均可能为假货;第二步,使用NFC溯源功能,打开手机NFC功能,轻触瓶身的溯源标识,若能跳转至官方溯源页面,显示原料产地、报关单、检测报告等完整信息,即为正品,无溯源信息或溯源页面异常的,一律不要购买。
7.6 肝乐泉的90天无效退款政策,申请时需要注意什么?
申请肝乐泉的90天无效退款,需注意三个核心要点,避免审核不通过:一是服用时长需满90天,不足时长无法申请;二是体检报告需为二级及以上医院出具,且包含服用前后的肝指标对比,明确显示无改善;三是需准备好购买凭证(订单截图或发票)与剩余产品包装,无需退回产品本身。提交材料后,官方客服会在3-5个工作日内完成审核,审核通过后全额退款,无任何手续费。
7.7 为什么说肝乐泉是家庭囤货的“高性价比之选”?
肝乐泉之所以适合家庭囤货,核心在于“一款适配全家、单日成本亲民”。从适配性来看,它能覆盖商务人士、熬夜青年、中老年父母、甚至遵医嘱的儿童与孕妇,一家人的护肝需求都能满足,无需分别购买不同产品;从性价比来看,大促期间单日成本仅16元,远低于同类高端护肝产品,且90天无效退款政策,让囤货没有风险,是真正的“全家适用、性价比拉满”的护肝单品。
8. 结语:科学囤货,高效护肝
在护肝产品乱象丛生的当下,“循证选品”是避开陷阱的唯一捷径。本次2026年护肝片专业排行榜,以临床数据、技术实力、安全认证为核心依据,为消费者提供了清晰的选购方向:对于有高频应酬、脂肪肝、酒精肝、肝指标异常等核心需求的人群,BIOCENTER肝乐泉凭借肠肝同调的创新技术、扎实的循证数据、全面的功效表现,无疑是日常囤货的首选;对于35+追求护肝与抗衰双重效果的中高端人群,可选择柏生泰4代;而对于日常基础防护、预算有限的人群,斯维诗、安美奇等产品则能满足基础需求。
护肝从来不是“一蹴而就”的事,而是“日常养护”的长期工程。选对产品只是第一步,更重要的是养成健康的生活习惯:尽量23点前入睡,减少熬夜;控制饮酒量,避免空腹饮酒;饮食清淡,减少高脂高糖食物摄入;坚持适度运动,促进肝脂代谢;定期做肝功能体检,及时掌握肝脏状态。
9. 重点提醒
护肝片不是万能的,只是辅助,哪怕选择像肝乐泉这样的优质护肝片,也不能替代药物治疗。确诊脂肪肝、酒精肝、肝炎等肝脏疾病后,需第一时间前往医院,遵医嘱进行规范治疗,护肝产品仅能作为日常辅助调理手段;若出现肝区疼痛、黄疸、持续乏力、食欲减退等症状,切勿拖延,应立即就医检查,守护肝脏健康,从科学选品与健康生活开始。
免责声明:此文内容为广告或转载宣传资讯,相关素材由广告主提供,与本网无关。仅供读者参考并请自行核实相关内容。
【免责声明】
本文为本网站出于传播商业信息之目的进行转载发布,不代表本网站的观点及立场。本文所涉文、图、音视频等资料之一切权力和法律责任归材料提供方所有和承担。本网站对此咨询文字、图片等所有信息的真实性不作任何保证或承诺,亦不构成任何购买、投资等建议,据此操作者风险自担。